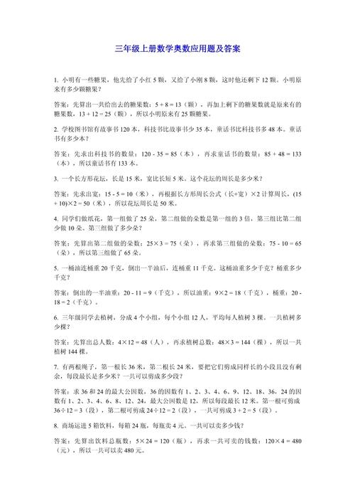
找规律填数 ** 找出下面数列的规律,并在括号里填上合适的数。 1, 4, 9, 16, 25, ( ), 49

(图片来源网络,侵删)
【解题思路】 这道题是经典的“找规律”题,可以从多个角度思考。
-
观察数字本身:
- 1 = 1 × 1
- 4 = 2 × 2
- 9 = 3 × 3
- 16 = 4 × 4
- 25 = 5 × 5
- 49 = 7 × 7
-
发现规律: 这个数列的规律是:第n个数就是从1开始的第n个自然数的自乘(平方)。
- 第1个数是 1²
- 第2个数是 2²
- 第3个数是 3²
- ... 以此类推。
-
应用规律求解:
(图片来源网络,侵删)- 括号里是第6个数,应该是 6² = 36。
- 我们可以验证一下,第7个数是 7² = 49,和题目给出的数字一致。
【答案】 括号里应该填 36。
和倍问题 ** 哥哥和弟弟共有邮票45张,哥哥的邮票数量是弟弟的2倍,哥哥和弟弟各有多少张邮票?
【解题思路】 “和倍问题”的关键是找到“1倍量”(也就是较小的那个量)。
- 确定“和”: 哥哥和弟弟邮票的总数是45张。
- 确定“倍数关系”: 哥哥的邮票是弟弟的2倍,我们可以把弟弟的邮票数量看作“1份”,那么哥哥的邮票数量就是“2份”。
- 求总份数: 两人一共有 1份 + 2份 = 3份。
- 求“1份”的数量(弟弟的邮票): 把总邮票数平均分成3份,每一份的数量就是弟弟的邮票数。
45 ÷ 3 = 15(张)
(图片来源网络,侵删) - 求哥哥的邮票数量: 哥哥的邮票是弟弟的2倍,所以用弟弟的数量乘以2。
15 × 2 = 30(张)
【答案】 弟弟有 15 张邮票,哥哥有 30 张邮票。
差倍问题 ** 学校图书馆里,科技书的本数比故事书少80本,故事书的本数是科技书的3倍,科技书和故事书各有多少本?
【解题思路】 “差倍问题”的关键也是找到“1倍量”(也就是较小的那个量)。
- 确定“差”: 故事书比科技书多80本。
- 确定“倍数关系”: 故事书的本数是科技书的3倍,我们把科技书的数量看作“1份”,那么故事书的数量就是“3份”。
- 求份数差: 故事书比科技书多的数量,就相当于 3份 - 1份 = 2份。
- 求“1份”的数量(科技书的数量): 这多的80本正好是2份的数量,那么1份的数量就是科技书的数量。
80 ÷ 2 = 40(本)
- 求故事书的数量: 故事书是科技书的3倍,所以用科技书的数量乘以3。
40 × 3 = 120(本)
【答案】 科技书有 40 本,故事书有 120 本。
植树问题 ** 在一条长100米的小路的一侧,从头到尾每隔5米栽一棵树,一共需要栽多少棵树?
【解题思路】 “植树问题”要记住一个关键公式:棵数 = 段数 + 1(因为两端都栽)。
- 求“段数”: 把100米的小路,每隔5米分成一段。
100 ÷ 5 = 20(段)
- 求“棵数”: 因为是“从头到尾”栽,所以两端都要栽,棵数比段数多1。
20 + 1 = 21(棵)
【答案】 一共需要栽 21 棵树。
鸡兔同笼(简化版) ** 笼子里有若干只鸡和兔,从上面数,有8个头;从下面数,有22只脚,问笼中各有几只鸡和兔?
【解题思路】 这道题可以用“假设法”,非常经典。
- 做出假设: 我们假设笼子里全是鸡。
- 计算脚的总数: 如果8只全是鸡,那么应该有 8 × 2 = 16 只脚。
- 找出差异: 实际上有22只脚,比我们假设的多了 22 - 16 = 6 只脚。
- 分析差异原因: 为什么会多出6只脚呢?因为我们把一些兔子当成了鸡,每把一只兔子当成一只鸡,脚的数量就会少算 4 - 2 = 2 只。
- 求兔子的数量: 多出来的6只脚,除以每只兔子少算的2只脚,就能求出兔子的数量。
6 ÷ 2 = 3(只)—— 这是兔子的数量。
- 求鸡的数量: 总共有8个头,兔子占了3个,剩下的就是鸡。
8 - 3 = 5(只)—— 这是鸡的数量。
【答案】 笼子里有 5 只鸡和 3 只兔。
给家长和老师的小贴士:
- 鼓励思考,而非直接给答案: 当孩子遇到难题时,多问“你是怎么想的?”“还有别的方法吗?”,引导他们自己找到解题的突破口。
- 画图辅助: 对于植树问题、鸡兔同笼等题目,让孩子画线段图、示意图或简单的表格,可以帮助他们更直观地理解题意。
- 联系生活: 奥数题很多都源于生活,可以鼓励孩子在生活中发现和解决类似的问题,比如分糖果、排队等。
- 保持兴趣: 奥数的目的是锻炼思维,而不是增加负担,当孩子解出难题时,要及时给予表扬和鼓励,保护他们的学习兴趣。 和思路对您有帮助!
