三年级上册应用题核心知识点概览
三年级上册的应用题主要围绕以下几个核心知识点展开:

- 万以内的加减法
- 多位数乘一位数
- 时、分、秒的认识与计算
- 测量(毫米、厘米、分米、米、千米;吨、千克、克)
- 倍的认识
- 长方形和正方形的周长
万以内的加减法应用题
这类问题主要考察学生对加减法意义的理解,以及解决生活中实际问题的能力。
核心公式
- 部分量 + 部分量 = 总量
- 总量 - 部分量 = 另一部分量
- 较大数 - 较小数 = 相差数
- 原数 - 减少的数 = 现在数
- 原数 + 增加的数 = 现在数
典型例题
例题1:求总数 问题:图书馆里有故事书350本,科技书280本,文艺书170本,图书馆里一共有多少本书? 解题思路:这是典型的“求总数”问题,需要把三种书的数量加起来。 算式:350 + 280 + 170 = 800 (本) 答:图书馆里一共有800本书。
例题2:求剩余/部分数 问题:学校食堂买来了850千克大米,吃了320千克,还剩多少千克? 解题思路:这是“求剩余”问题,用总数量减去用掉的数量。 算式:850 - 320 = 530 (千克) 答:还剩530千克。
例题3:求两数相差多少 问题:小明有320张邮票,小红有180张邮票,小明比小红多多少张? 解题思路:这是“求两数相差多少”的问题,用较大的数减去较小的数。 算式:320 - 180 = 140 (张) 答:小明比小红多140张。

多位数乘一位数应用题
这类问题主要考察学生对乘法意义的理解(求几个相同加数的和)以及解决生活中涉及倍数、总价等问题的能力。
核心公式
- 单价 × 数量 = 总价
- 速度 × 时间 = 路程
- 每份数 × 份数 = 总数
典型例题
例题1:求几个相同加数的和 问题:一个文具盒8元,买4个这样的文具盒需要多少钱? 解题思路:每个文具盒的价格相同,求4个的总价,用乘法。 算式:8 × 4 = 32 (元) 答:需要32元。
例题2:倍数问题 问题:养鸡场有母鸡450只,公鸡的只数是母鸡的2倍,公鸡有多少只? 解题思路:公鸡的数量是母鸡的2倍,就是求2个450是多少,用乘法。 算式:450 × 2 = 900 (只) 答:公鸡有900只。
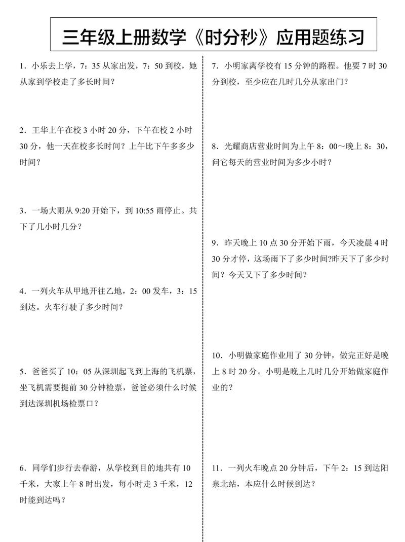
时、分、秒应用题
这类问题主要考察学生对时间单位的换算和计算能力。

核心公式
- 1小时 = 60分钟
- 1分钟 = 60秒
- 结束时刻 - 开始时刻 = 经过时间
典型例题
例题1:时间计算 问题:电影从下午2:10开始放映,放映了1小时40分钟,请问电影什么时候结束? 解题思路:将开始时刻与经过时间相加。 方法:
- 先加分钟:10 + 40 = 50分钟。
- 再加小时:2 + 1 = 3小时。
- 合起来就是下午3:50。 答:电影在下午3:50结束。
例题2:时间单位换算 问题:小明跑400米用了2分钟,他跑100米需要多少秒? 解题思路:先求出跑100米需要的时间,再换算成秒。 算式:
- 跑100米需要的时间:2 ÷ 4 = 0.5 (分钟)
- 5分钟换算成秒:0.5 × 60 = 30 (秒) 答:他跑100米需要30秒。
测量应用题
这类问题主要考察学生对长度单位和质量单位的认识,以及单位之间的换算。
核心公式
- 长度单位:千米(km) 米(m) 分米(dm) 厘米(cm) 毫米(mm)
- 1千米 = 1000米
- 1米 = 10分米 = 100厘米 = 1000毫米
- 质量单位:吨 吨 千克 克
- 1吨 = 1000千克
- 1千克 = 1000克
典型例题
例题1:长度单位换算 问题:一条绳子长2米,剪掉了50厘米,还剩多少厘米? 解题思路:单位不统一,先把米换算成厘米,再计算。 算式:
- 2米 = 200厘米
- 200 - 50 = 150 (厘米) 答:还剩150厘米。
例题2:质量单位应用 问题:一头大象重5吨,一头牛重500千克,一头大象比一头牛重多少千克? 解题思路:单位不统一,先把吨换算成千克,再计算。 算式:
- 5吨 = 5000千克
- 5000 - 500 = 4500 (千克) 答:一头大象比一头牛重4500千克。
倍的认识应用题
这是乘除法应用题的一个重要类型,关键在于找准“1倍数”和“几倍数”。
核心公式
- 1倍数 × 倍数 = 几倍数
- 几倍数 ÷ 倍数 = 1倍数
- 几倍数 ÷ 1倍数 = 倍数
典型例题
例题1:求几倍数(用乘法) 问题:果园里有梨树150棵,苹果树的棵数是梨树的3倍,苹果树有多少棵? 解题思路:梨树的棵数是“1倍数”,苹果树是“3倍数”,求几倍数用乘法。 算式:150 × 3 = 450 (棵) 答:苹果树有450棵。
例题2:求1倍数(用除法) 问题:学校舞蹈队有24名女生,是男生人数的3倍,舞蹈队有多少名男生? 解题思路:男生人数是“1倍数”,女生人数是“3倍数”,求1倍数用除法。 算式:24 ÷ 3 = 8 (名) 答:舞蹈队有8名男生。
长方形和正方形周长应用题
这类问题主要考察学生对周长公式的理解和实际应用能力。
核心公式
- 长方形周长 = (长 + 宽) × 2
- 正方形周长 = 边长 × 4
典型例题
例题1:长方形周长 问题:一块长方形菜地,长12米,宽8米,给这块菜地围上篱笆,至少需要多少米篱笆? 解题思路:求篱笆的长度就是求长方形菜地的周长。 算式:(12 + 8) × 2 = 20 × 2 = 40 (米) 答:至少需要40米篱笆。
例题2:正方形周长 问题:一个正方形手帕,边长是25厘米,它的周长是多少厘米? 解题思路:直接使用正方形周长公式。 算式:25 × 4 = 100 (厘米) 答:它的周长是100厘米。
给家长和同学的解题小贴士
- 认真审题:圈出题目中的关键词,一共”、“还剩”、“多”、“少”、“倍”、“是”、“比...多”等。
- 分析数量关系:思考已知条件和问题之间有什么关系,是求总数、部分数,还是相差数?是求几倍数还是1倍数?
- 选择正确方法:根据数量关系,判断应该用加法、减法、乘法还是除法。
- 列出算式:把题目中的数字和关系用算式表示出来。
- 细心计算:确保计算过程准确无误。
- 写上单位:答案一定要带上单位,如“个”、“元”、“米”、“千克”等。
- 写上答语:完整地回答题目提出的问题。
希望这份总结对您有帮助!练习时,可以多找一些同类型的题目进行巩固,相信孩子的解题能力会很快提高。
